碧波摇篮|BiYiClub|抖音:BiYiClub|公众号:BiYiClub|点我加入交流社群学习
本文版权归 © 2025 OKX 经许可使用|作者:OKX|转载
就在昨天(4月14日),加密领域知名交易平台Coinbase顺利上市。
Coinbase上市,给了更多的投资者和普罗大众一个了解比特币和进入新世界的窗口,当然这仅仅是一个开始。
在这个注定载入加密行业史册的重要节点,我们不妨回顾一下历史,比特币自诞生以来,给这个世界带来了哪些改变?未来又将走向哪里?
2008年10月,中本聪发布了比特币白皮书,3个月后,在位于赫尔辛基的一个小型服务器上,中本聪挖出了比特币链上的第一个区块,连带的还有第一批50枚比特币。
彼时,正值全球性经济危机蔓延之际,比特币可谓生于“乱世”,事实上,在比特币的第一个区块中,中本聪也留下了这样一句耐人寻味的话:
“The Times 03/Jan/2009 Chancellor on brink of second bailout for banks(2009年1月3日,财政大臣正处于实施第二轮银行紧急援助的边缘)。”
这句话不仅仅为比特币的诞生时间提供了佐证,我们从中似乎还能捕捉到一丝对旧的金融世界的嘲讽和鄙夷。
所以,在这种背景下诞生的比特币,天然的带有变革和叛逆的基因。而携带这种基因的比特币,不可避免的会受到传统世界的反制,直到今天,质疑比特币的声音依然此起彼伏,但是有一些变化,正在悄然发生着。
主要国家监管态度的转变
在早期的四五年时间里,由于比特币影响力甚微,除了欧盟央行在2012年10月发布的《虚拟货币体制》报告中将比特币定位成“第三类虚拟货币”外,其他世界主要国家对其基本采取放任发展的态度。
直到2013年,比特币迎来历史上第一个牛市,其价格首次突破1000美元大关,使得人们开始正视这个新生事物。在美国,根据美国财政部2013年3月制定的政策指引,确定了对虚拟货币监管的两条指引性原则:一是促进创新;二是确保透明。在联邦政府层面,美国的商品期货交易委员会、美国证交会、美国国内税收署、美国消费者金融保护局等也在研究如何应对虚拟货币带来的挑战。
在中国,2013年12月5日,中国人民银行、银监会、工信部、证监会、保监会等五部委发布了《关于防范比特币风险的通知》,将比特币定义为一种虚拟商品,明确比特币不具有与货币等同的法律地位,不能且不应作为货币在市场流通使用。
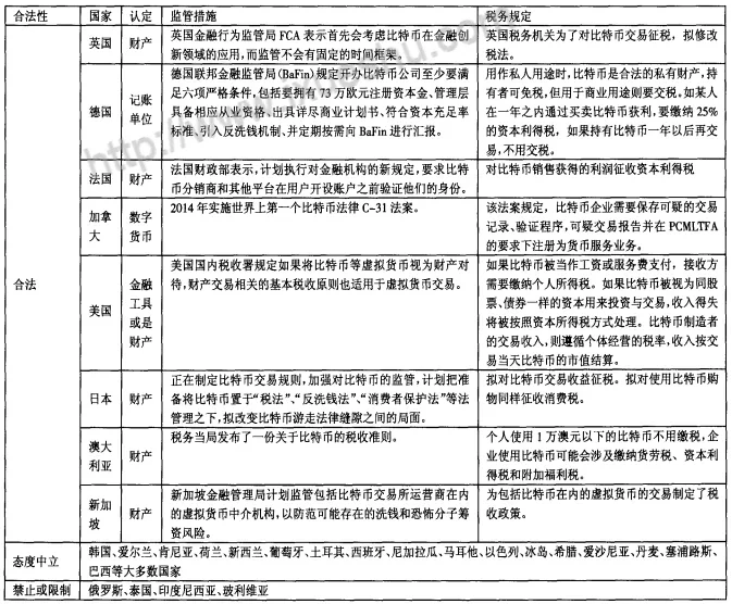
下表是截至2015年11月,世界主要国家对比特币的监管及态度,以合法性为标准,简要划分成合法、中立、禁止或限制三类,我们可以先来浏览一遍表中信息,下文中将继续以该标准跟踪一些国家态度的转变。

(2015年世界主要国家对比特币的监管及态度,来源《合作经济与科技》,作者朱思佳,崔建华)
比特币价格在2013年突破1000美元之后,很快进入了熊市周期。但是对于比特币监管立法的探索却在熊市中悄然加速进行。进入2015年后,越来越多的欧美传统金融机构和政府部门开始深入探索和试验比特币的应用价值,对加密行业发展的释放出积极信号。
2015年,随着美国以纽约州为代表的比特币监管立法进程初步完成,加利福尼亚州的相关立法也逐步展开,加州立法机构制定该州的货币转移法来明确地规范虚拟货币经营。该法案规定,加密资产公司必须有业务监管部(DBO)的许可证或者已经获得了该机构的免税许可才能运营。自此,加利福尼亚和纽约成为美国对比特币金融监管政策的两极。
在欧洲,很多国家的监管政策也在发生着变化。到2017年,已经有西班牙、芬兰、比利时、波兰等多个国家宣布允许比特币存在或将其归类为金融工具,依法进行征税或免收增值税。而这其中的大多数国家,在2年前还是中立的态度。
在亚洲,继日本之后,韩国也于2018年1月宣布对数字货币交易平台按照现有的税收政策征税,税率为22%的企业所得税以及2.2%的地方所得税。2021年3月韩国进一步开始实施“加密资产交易实名制”,加强对加密行业的监管,促进其有序发展。
泰国内阁也在2018年3月通过了两项主要的皇家法令草案,该法案旨在规范加密资产交易,并对加密资产投资人的资本收益进行征税。
跨国企业同样在行动
伴随着世界主要国家监管政策的完善,国际企业巨头们迅速跟上了步伐。
比如最近的新闻,马斯克在其社交账号上宣布特斯拉接受比特币付款,不仅引起了加密社区的热烈讨论,甚至还带动比特币价格的短线上扬。

把时间再向前推,早在2014年,戴尔、微软等企业就已宣布支持比特币支付。在之后的几年时间里,游戏发行平台Steam、在线旅游巨头Expedia、美国最大的珠宝零售商之一Marks Jewelers、达美乐披萨、星巴克、NBA萨克拉门托国王队和NBA独行侠队等都先后宣布接受比特币支付。随着比特币价格的不断上涨,影响力越来越大,支持比特币支付的企业里,所涉及的行业也越来越广泛,据不完全统计,目前支持比特币支付的企业已达数百家之多。

(部分支持比特币支付的企业,欧易OKX制图)
其中值得一提的是,PayPal、Mastercard等支付领域的龙头也宣布支持比特币支付,VISA宣布启用加密资产USDC作为支付结算方式 ,支付巨头向加密领域的迈进,其意义和影响显然要大得多,这些巨头一方面拥有数十亿的个人用户,另一方面连接着成千上万的大小商家,这无疑为加密资产进一步走向更广阔的用户群体提供了绝佳的渠道。而这样的变化,哪怕仅仅是提前到10年前,如果谈到使用一种没有国家信用作为背书的资产进行支付或者价值交换,都是需要非常大的想象力的。而在今天,这一切已经悄然变成了正在发生的事情。
那么,这十年间,究竟发生了什么?使得比特币从技术极客社区里的极小众话题成为当今世界的搅局者和创新者?
最显而易见的就是比特币价格的变化。如果从2010年5月那次10000个比特币购得价值25美元的披萨算起,到如今比特币的价格突破64000美元,比特币的价格已经飙升了2560万倍。虽然今天比特币的价格有所回落,但据欧易OKX行情显示,比特币依然维持在62000美元的高位,按照实时价格计算,比特币的总市值达到1.17万亿美元。

作为对比,当前美股总市值为41.84万亿美元(2021年2月数据,来源新浪财经),黄金总市值在10万亿~11万亿美元(2021年2月数据,来源新浪财经)。也就是说,比特币的市值已经达到美股市值的3%,达到黄金市值的10%。同时拉长时间来看,美国达到今天的规模用了100年,黄金用了50年,而比特币只用了短短10年。
在这几个数字变化的背后,是资金的选择与流动,但更多的是一个新时代对旧时代的变革,在每一个撬动时代进步的关口,都不是一蹴而就的,更不是一帆风顺的,期间不可避免的会有波折,但可以肯定的是,新时代的大势一旦启动将是无可阻挡的。
免责声明
本文章可能包含不适用于您所在地区的产品相关内容。本文仅致力于提供一般性信息,不对其中的任何事实错误或遗漏负责任。本文仅代表作者个人观点,不代表欧易的观点。 本文无意提供以下任何建议,包括但不限于:(i) 投资建议或投资推荐;(ii) 购买、出售或持有数字资产的要约或招揽;或 (iii) 财务、会计、法律或税务建议。 持有的数字资产 (包括稳定币和 NFTs) 涉及高风险,可能会大幅波动,甚至变得毫无价值。您应根据自己的财务状况仔细考虑交易或持有数字资产是否适合您。有关您具体情况的问题,请咨询您的法律/税务/投资专业人士。本文中出现的信息 (包括市场数据和统计信息,如果有) 仅供一般参考之用。尽管我们在准备这些数据和图表时已采取了所有合理的谨慎措施,但对于此处表达的任何事实错误或遗漏,我们不承担任何责任。欧易 Web3 功能,包括欧易 Web3 钱包和欧易 NFT 市场都受单独的服务条款约束。
碧波摇篮|BiYiClub|抖音:BiYiClub|公众号:BiYiClub|点我加入交流社群学习
本文版权归 © 2025 OKX 经许可使用|作者:OKX|转载